產品展示
紅外測溫門全部采用比利時進口 Melexis 原裝紅外探測器,精度高、性能穩定、質量可靠優質元器件制作,探測精度高、操作簡單、外型輕穎美觀,通電使用。設備采用獨有的非接觸式人體紅外表面溫度探測技術,通過高精度進口測溫傳感器探測人體溫度,具有語音警示體溫異常功能,可有效防止規模性疾病傳染,是公交車疫情防控溫度測量的必備設備。
產品簡介:
紅外測溫門全部采用比利時進口 Melexis 原裝紅外探測器,精度高、性能穩定、質量可靠優質元器件制作,探測精度高、操作簡單、外型輕穎美觀,通電使用。設備采用獨有的非接觸式人體紅外表面溫度探測技術,通過高精度進口測溫傳感器探測人體溫度,具有語音警示體溫異常功能,可有效防止規模性疾病傳染,是公交車疫情防控溫度測量的必備設備。
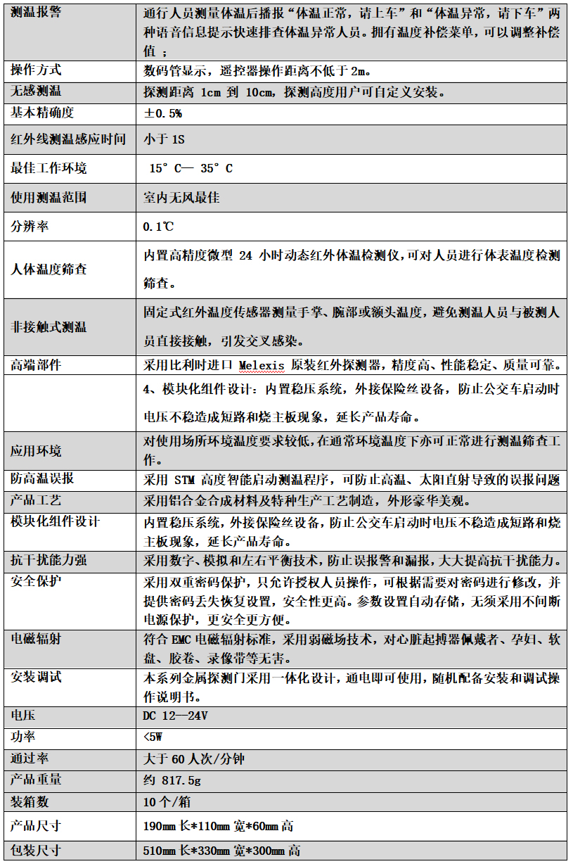
基本參數:

產品尺寸:
